加齢による肝機能低下の新たな仕組みを解明
NMNが肝臓の修復細胞の老化を抑えることを発見
2026年3月16日
岐阜大学
加齢による肝機能低下の新たな仕組みを解明 ― NMNが肝臓の修復細胞の老化を抑えることを発見 ―
本研究のポイント
・加齢や酸化ストレスによって生じる有害なアルデヒド(4-ヒドロキシノネナール:HNE)※1が、肝臓の修復を担う肝星細胞※2の細胞老化と脂質蓄積を誘導し、肝臓の再生能力を低下させることを明らかにしました。
・次世代のエイジングケア成分として注目されるβ-ニコチンアミドモノヌクレオチド(NMN)※3が、長寿遺伝子サーチュイン1(SIRT1)※4の活性を回復させることで、HNEによる細胞老化を強力に抑制することを見いだしました。
・NMNは、SIRT1を介して脂質代謝酵素の発現を維持し、肝星細胞内への過剰な脂質蓄積を防ぐという、新たな作用メカニズムを解明しました。
研究概要
岐阜大学大学院連合創薬医療情報研究科の遠藤 智史 准教授らの研究グループは、岐阜薬科大学の五十里 彰 教授・吉野 雄太 講師・坂 智文 大学院生(日本学術振興会 特別研究員DC1)、名古屋市立大学の中川 秀彦 教授・川口 充康 准教授、アピ株式会社との共同研究で、肝臓の修復に不可欠な「肝星細胞」の機能維持におけるNMNの有効性を明らかにしました。
肝星細胞が老化すると、正常な修復機能が失われるだけでなく、炎症因子の放出や過剰な脂質蓄積を引き起こし、肝線維化や肝がんへと進行するリスクが高まります。本成果は、加齢に伴う肝機能低下や肝線維化に対する、NMNを用いた新たな予防法の開発に貢献することが期待されます。
本研究成果は、現地時間2026年3月6日に、毒性学・生化学分野の国際誌『Chemico-Biological interactions』のオンライン版で発表されました。
研究背景
近年、細胞が分裂を停止し機能を失う「細胞老化」は、加齢に伴う様々な疾患の主要な要因として注目されています。特に肝臓において、再生や修復を担う肝星細胞が老化すると、正常な修復機能が失われるだけでなく、炎症因子の放出や過剰な脂質蓄積を引き起こし、肝線維化や肝がんへと進行するリスクが高まります。
一方で、加齢に伴い体内では有害なアルデヒド(HNE等)が蓄積し、細胞内のエネルギー代謝に不可欠なNAD+濃度や長寿遺伝子SIRT1の活性が低下することが知られています。本研究では、これらが肝星細胞の老化に与える影響を解明し、次世代のエイジングケア成分として期待されるNMNによる保護効果を検証しました。
研究成果
1. 過酸化脂質由来アルデヒドによる肝星細胞の老化と機能変質を解明
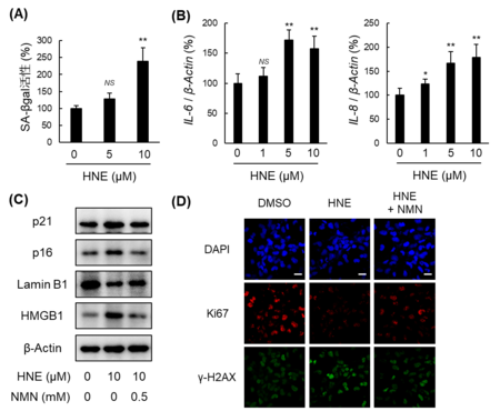
本研究では、脂質過酸化由来の有害なアルデヒドであるHNEおよびその酸化体4-オキソノネナールが、ヒト肝星細胞株LX-2において細胞老化を誘導することを明らかにしました。これらのアルデヒドに曝露された細胞では、細胞老化指標であるSA-βGal活性の上昇に加え、細胞周期停止因子(p21、p16)や細胞老化関連分泌表現型(SASP)因子の発現増加が確認されました。また、核膜を構成するラミンB1の消失やDNA損傷マーカーの増加も観察され、酸化ストレスが肝星細胞の正常な機能を失わせ、炎症や線維化を促進する「老化状態」へと変質させることが明らかになりました。
図1. HNE誘導性細胞老化に対するNMNの抑制効果
(A) SA-βgal活性. (B) SASP因子のmRNA発現. (C) 細胞老化関連因子のタンパク質発現. (D) 増殖マーカーとDNA損傷マーカーの発現
2. NMNがSIRT1を介して細胞老化と脂質代謝異常を抑制
次に、NAD+前駆体であるNMNの保護効果を検証しました。NMNの事前投与によって、HNEによる細胞老化を有意に抑制し、低下した細胞内NAD+レベルと長寿遺伝子SIRT1のタンパク質発現および酵素活性を回復させました。特筆すべきは、NMNがミトコンドリアの膜電位を維持し、ROS産生を抑えることで細胞を保護した点です。さらに、HNEはSIRT1の不活性化を介して脂肪酸代謝酵素の発現を低下させ、細胞内に過剰な脂質蓄積を招きますが、NMNはこの代謝経路を正常化することで脂質蓄積を劇的に改善しました。以上の結果から、NMNはSIRT1を介した多角的なメカニズムにより、肝星細胞の抗老化と機能維持に寄与することが示唆されました。
図2. HNE誘導性SIRT1活性低下に対するNMNの抑制効果
(A, B) SIRT1タンパク質発現. (C) SIRT1 mRNA発現. (D) SIRT1活性. *KST-F-DA:SIRT1活性評価プローブ
今後の展開
本研究で確立したHNEによる肝星細胞老化モデルは、老化関連疾患の予防法開発における重要な評価系となります。今後は、NMNが実際の生体内においても同様の肝保護効果や線維化抑制を示すか、動物モデルを用いた解析を進める必要があります。将来的には、NMNを用いた新たなアプローチが、加齢に伴う肝機能低下や慢性肝疾患に対する革新的な予防戦略の確立に貢献することが期待されます。
研究者コメント
今回明らかにしたNMNの抗老化機能は細胞レベルでの実証段階にあり、ヒトの身体における有効性を確証するためには、今後さらなる研究の積み重ねが必要です。しかし、超高齢社会を迎えた現代において、平均寿命と健康寿命のギャップを埋めることは極めて重要な社会的ミッションです。私たちは、こうした基礎研究の知見を一つひとつ丁寧に積み上げ、健やかな未来社会の実現に貢献していきたいと考えています。
用語解説
※1 4-ヒドロキシノネナール(HNE): 脂質が酸化される過程で生成される有害なアルデヒドで、細胞毒性や老化を誘導します。
※2 肝星細胞: 肝臓に存在する細胞で、通常はビタミンAを貯蔵していますが、肝損傷時には活性化して肝再生や修復に関与します。
※3 β-ニコチンアミドモノヌクレオチド(NMN): 体内でエネルギー代謝に不可欠な補酵素NAD+へと変換されます。長寿遺伝子SIRT1を活性化する働きがあり、抗老化(エイジングケア)の鍵を握る成分として注目されています。
※4 サーチュイン1(SIRT1): 長寿遺伝子(サーチュイン)の一種で、細胞の代謝調節やDNA修復、老化抑制に重要な役割を果たす酵素です。
論文情報
雑誌名:Chemico-Biological Interactions
論文タイトル:β-Nicotinamide Mononucleotide Prevents Senescence and Lipid Accumulation in Hepatic Stellate Cells by Restoring SIRT1 Function
著者:Tomofumi Saka, Riri Hayashi, Yuta Yoshino, Taichi Mitsui, Hiroe Maruyama, Hiroyuki Kono, Mitsuyasu Kawaguchi, Hidehiko Nakagawa, Akira Ikari, and Satoshi Endo
DOI: 10.1016/j.cbi.2026.112012














